
咨詢熱線0755-26993877
大多數線性運動設計使用基于步進電機或無刷直流(BLDC)伺服電機的執行器來執行其行程。這種設計具有固有的復雜性,因為電機及其齒輪裝置和編碼器必須基本上懸掛在機器設計之外并超出所需的運動空間。 一個...

直線電機驅動線性伺服滑動系統是一種線性電機解決方案,可消除與機械傳動(例如滾珠和導螺桿、齒條和小齒輪、皮帶和齒輪箱)相關的磨損、摩擦、背隙和合規性。 具有非接觸式設計和低齒槽效應,可實現快速準確的...

從機械的角度來看,線性運動中更具挑戰性的應用之一是傳統上獨立移動兩個或多個負載,這在某些搬運、運輸和檢查應用中是必要的。盡管使用多個線性系統或預組裝的執行器是一種簡單的機械解決方案,但此選項通常需要...

步進電機可以根據電機的位置和速度,以脈沖數和脈沖頻率來實現開環控制。它是一種低成本、簡單易用的控制器電機,在自動化控制領域的應用越來越廣泛。但是,由于步進電機不是閉環控制,步進電機的錯誤選擇或使用不...

慣量比對于步進電機加速非常重要。系統與電機慣量比的差異會限制加減速率……否則可能會漏步。因此,在啟動步進電機時,應通過電機的脈沖進行加速和減速,這些脈沖在稱為斜坡的過程中...

步進電機驅動器是一種電路或設備,可為步進電機提供必要的電流和電壓,使其平穩運行。步進電機是一種步進式旋轉的直流電機。簡單的直流電機和步進電機的主要區別在于,通過步進電機,可以借助數字控制實現精確定位...

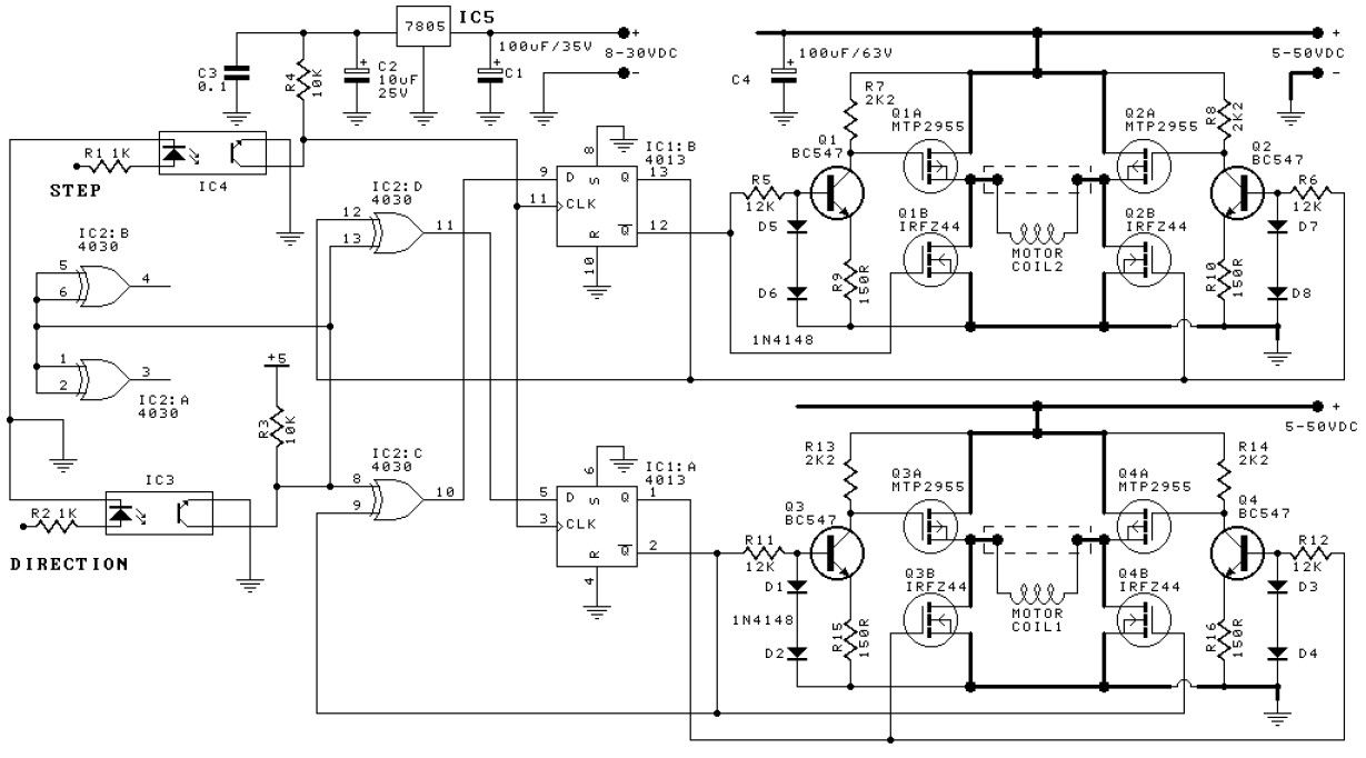
什么是步進電機驅動器? 步進電機驅動器(或步進電機驅動)是用于驅動或運行的步進電機的電路。步進電機驅動器通常由控制器、驅動器和步進電機的連接組成。 目前市場上有很多驅動電路。隨著時間的推移,這些...

三洋微型雙極步進電機具有1.8°步距角(200步/轉)。每相在6.3 V時消耗300 mA,允許保持扭矩為66 g-cm(0.92 oz-in)。電機有四根顏色編碼的電線,末端是裸線:紅色和...

步進電機一般由轉子和定子兩部分組成。二相步進電機的轉子有50個齒,轉子移動1/4節距與下一相對齊。該步進電機的定子上有兩個繞組和四根引線。步進系列電機采用優質磁芯材料制造的高性能、低成本步進電機。具...

二相和五相步進電機有兩個主要區別。第一個是機械的。步進電機基本上由定子和轉子兩部分組成。轉子由三部分組成。轉子杯1、轉子杯2和永磁體。在二相電動機中,定子由八個小齒磁極組成,而五相電動機的定子由十個...
